首页
学院概况
学院简介
学院领导
历任领导
机构设置
师资队伍
教 授
副教授
讲 师
行政教辅
荣休人员
党建工作
支部设置
分党校
党务工作
理论学习
人事工作
工会工作
人才培养
本科生教育
研究生教育
学生工作
学工动态
学风建设
党团建设
日常管理
心理健康
科学研究
学科动态
科学研究
学科平台
招生就业
招生政策
就业政策
学校招生网
学校就业网
校友之家
校友动态
校友名录
校友专网
学校主页
学校主页
新闻网
综合服务平台
服务指南
信息公开
首页
学院概况
学院简介
学院领导
历任领导
机构设置
师资队伍
教 授
副教授
讲 师
行政教辅
荣休人员
党建工作
支部设置
分党校
党务工作
理论学习
人事工作
工会工作
人才培养
本科生教育
研究生教育
学生工作
学工动态
学风建设
党团建设
日常管理
心理健康
科学研究
学科动态
科学研究
学科平台
招生就业
招生政策
就业政策
学校招生网
学校就业网
校友之家
校友动态
校友名录
校友专网
您所在的位置:
首页
»
人才培养
»
研究生教育
» 硕士招生
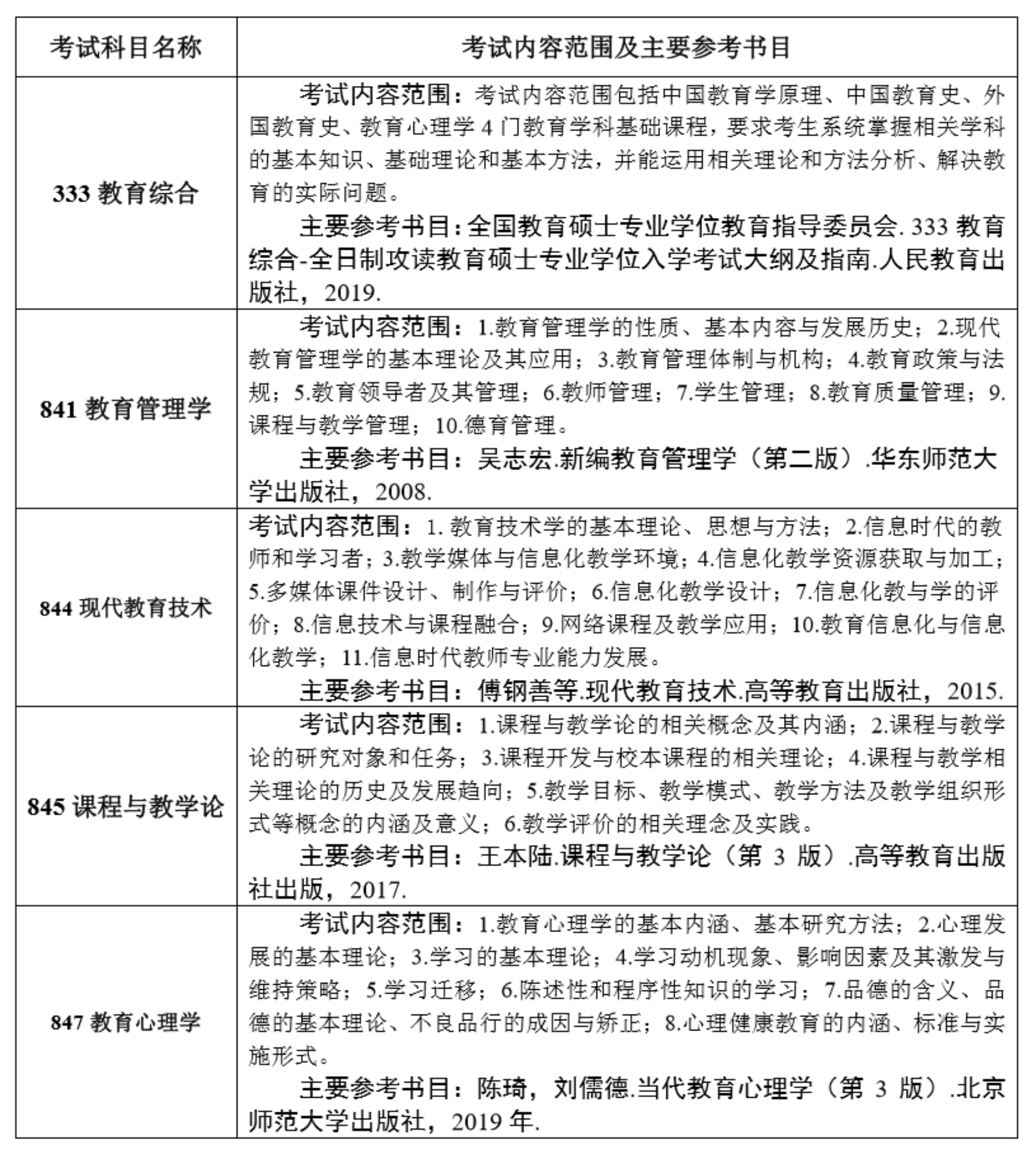
2020 年专业型硕士招生考试自主命题科目
时间:2020-07-17 08:46:45
2020 年专业型硕士招生考试自主命题科目
TOP