您所在的位置: 首页» 研究生教育

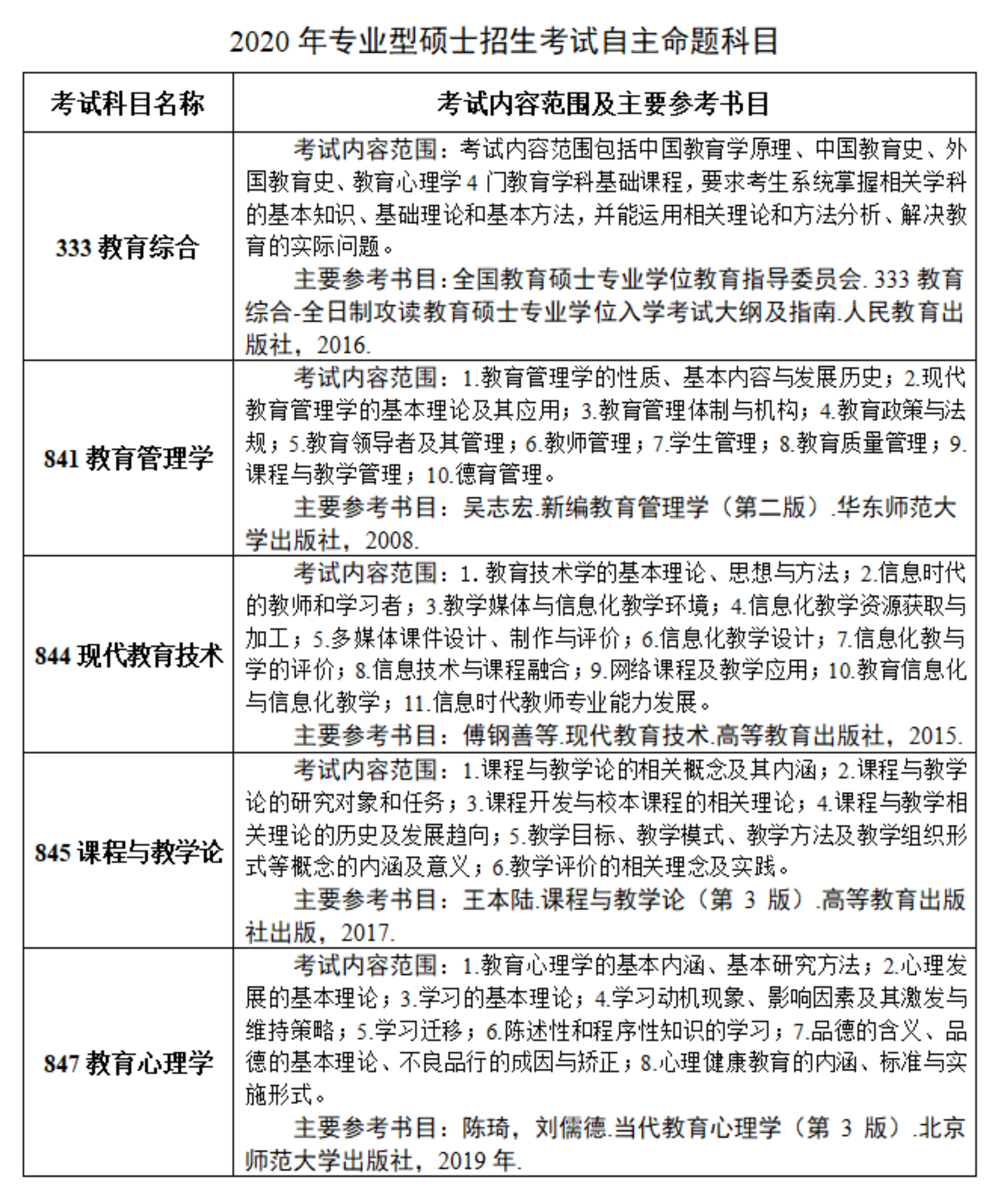
2020年专业型硕士招生考试自主命题科目

TOP